Aquí vamos a ver cómo controlar la velocidad del motor de CC pequeño con el temporizador 555. Los proyectos de construcción que utilizan un pequeño motor de CC de imán permanente para automóviles, robots y quads requieren controladores de velocidad para que funcionen sin problemas.
Para comprar todos esos controladores de velocidad por un precio elevado, este tutorial le ayudará a crear su propio controlador de velocidad a un precio muy inferior.

Contenido
Algunos conceptos básicos Acerca de 555 Timer


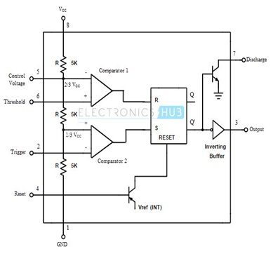
Básicamente, el 555 timer es un chip integrado de 8 pines que es capaz de producir demoras de tiempo precisas u oscilación. Al conectar diferentes valores de resistencia y condensador a un temporizador 555, podemos usarlo para aplicaciones de contador menor.

En simple, tiene funcionamiento en 3 modos diferentes
- Astable
- Monoestable
- Biestable
El objetivo de nuestro proyecto es controlar la velocidad del motor de corriente continua con 555. Para implementar eso tenemos que ir con Astable modo de operación.
Estado estable
» aquí el pulso de salida cambia continuamente entre dos estados (alto-bajo). »
Una vez que encendemos el circuito, no hay un estado estable en la salida. Significa que oscilará a una frecuencia particular dependiendo de los valores RC (resistor-condensador) conectados con el temporizador 555.
O podemos aumentar o disminuir la frecuencia cambiando los valores RC.
La conexión astable básica del temporizador 555 se muestra a continuación

La siguiente fórmula nos ayuda a seleccionar el adecuado valores para RESISTOR y CAPACITOR para la generación de onda cuadrada.
NOTA: Resistencia en ohmios
Capacitor en faradios
Las fórmulas utilizadas son
ON time (secs) = 0.693 * (R1 + R2) * C
OFF time (segs) = 0.693 * R2 * C
Frecuencia = 1.44/((R1 + R2 + R2) * C)
Duty Cycle% = (ON/(ON + OFF)) * 100
Ejemplo
R1 = 1K
R2 = 330 ohmios
C = 1000 uf
ON tiempo (sec) = 0.693 * ((1 × 1000) +330) * (1000 X 10 e-6))
= 0.693 * 1330 * 0.001
= 0.92 segundos
OFF time (segundos) = 0.693 * 330 * 0.001
= 0.22 seconds
frequency = 1.44/((1000 + 330 +330) * 0.001)
= 0.869 Hz
Duty Cycle% = ( 0.92/(0.92 + 0.22)) * 100
= 80%
Dependiendo del ciclo de trabajo, la velocidad del motor variará

Si el ciclo de trabajo es más, entonces la velocidad del motor será alta, si es menor, la velocidad del motor será baja.
Diagrama de circuito
Lo anterior El diagrama de circuito muestra el controlador de velocidad usando 555 con una ligera modificación de nuestro circuito astable básico.
Trabajando
Cuando Encendemos el circuito, consideramos que la salida es BAJA. Así, el condensador c1 se está descargando a través de D1 a través de R1.
Una vez que la carga del condensador es menor que 1/3 de voltaje de Vcc, el GATILLO (pin 2) hará que la SALIDA (pin 3) sea ALTA. Ahora el condensador se cargará a través de R2 a través de D2.
Una vez que la carga del condensador es mayor que 2/3 de voltaje de Vcc. El UMBRAL (pin 6) hará que la SALIDA sea BAJA. Este proceso continúa.

Según el La conexión interna del 555, DESCARGAR (pin 6) es como un colector abierto en un transistor. Cuando proporcionamos la corriente de base al transistor, el pin de DESCARGA se volverá BAJO.
aquí la corriente de base es proporcionada por la SALIDA (pin 3) internamente. Esta es la razón, cuando la salida se vuelve ALTA, correspondientemente, la DESCARGA (pin 7) se volverá BAJA.
En nuestro circuito conectamos una resistencia de pull-up a la DESCARGA (pin 7).
Cuando la DESCARGA (pin 7) se vuelve BAJA, la corriente de la resistencia pull-up fluirá por el suelo y no fluirá corriente a la compuerta del MOSFET. Lo que hace que el MOSFET se APAGUE
Si la DESCARGA (pin 7) se vuelve ABIERTA, la corriente fluirá a la puerta del MOSFET. Lo que hace que el MOSFET se encienda
En nuestro diagrama de circuito, la parte izquierda del potenciómetro actúa como R1 y la parte derecha como R2 y el condensador de serie como c1.
En lugar de R1 y R2 usamos un solo pot llamado R1.
Para encontrar la frecuencia de salida,
frequency = 1.44/( R1 * C1)